微信官网
首页
产品服务
解决方案
成功案例
体验中心
合作伙伴
关于腾翔
神州签电子签署平台
密码云平台
电子签章系统
区块链存证平台
证信手写签名系统
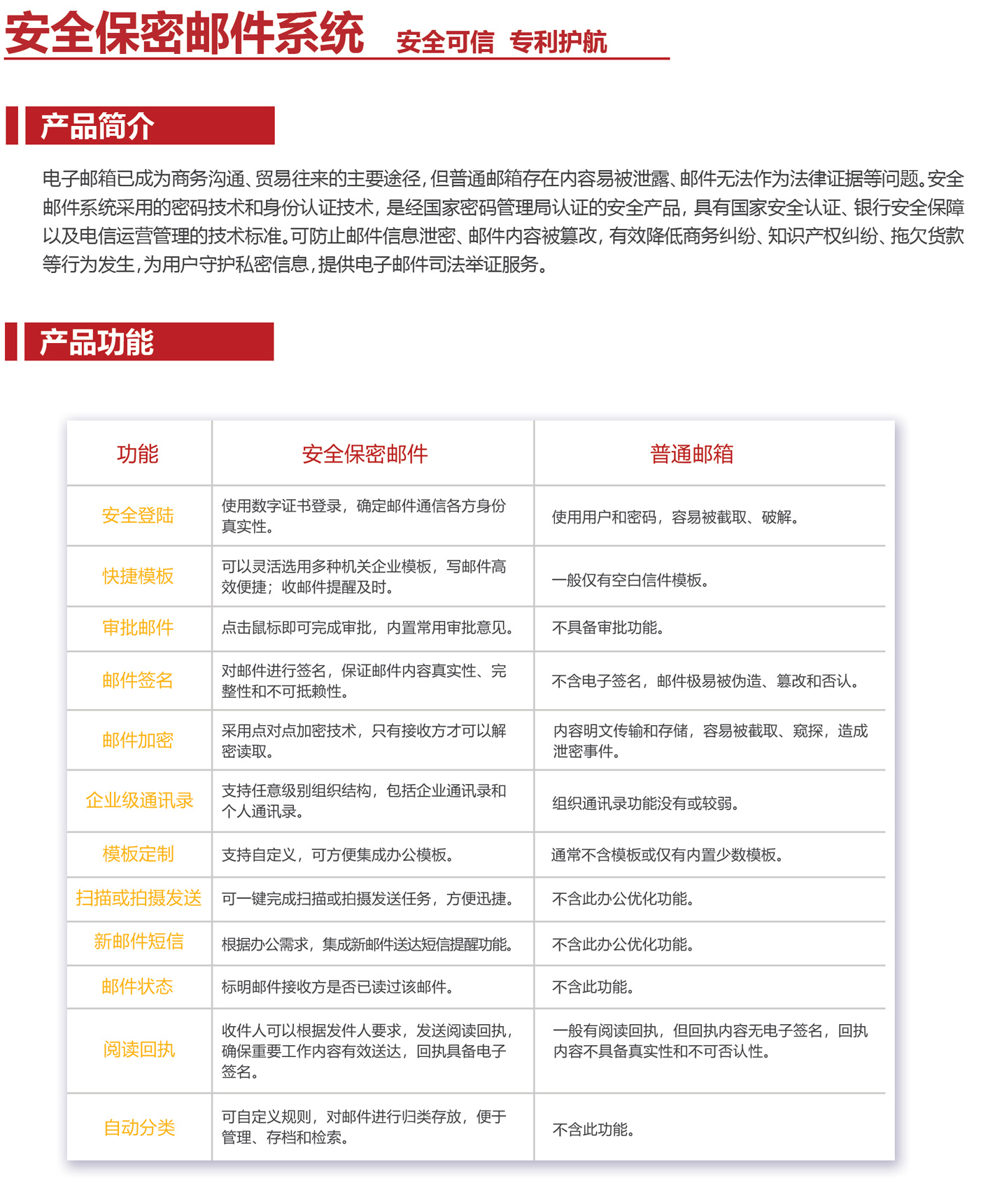
安全保密邮局
医证签
统一认证平台
时间戳服务器
签名验签服务器
公司新闻:
移证签:基于身份实名认证管理,实现电子招投标监管创新
腾翔电子保函构建市场信用体系,让企业招投标重获公平
喜讯!河北腾翔科技“证信签”产品荣获实用新型专利证书
喜讯:河北腾翔科技有限公司荣获“石家庄市企业技术中心”称号
助力国家商密网络建设 引领民族自主信息安全
更多新闻+
产品服务
您现在的位置:
首页
»
产品服务
» 正文
安全保密邮局
昨日访问:41 | 今日访问 :31 | 总访问 : 692235
版权所有:河北腾翔科技有限公司
冀ICP备13016849号-2
电话:400-789-9696
冀公网安备 13010402001353号